Monday, July 5, 2021

Modern Minimalist House Project

Konsep Rumah 

Ciri khas rumah minimalis adalah menggunakan dak beton, mengikuti bentuk dasar (berbentuk kotak), polos atau tanpa ornamen, dan menggunakan maksimal dua kombinasi material.  Teorinya rumah minimalis menggunakan cat dinding berwarna monokrom. Menyoal sebutan minimalis sebenarnya lebih banyak dipengaruhi paham aliran Zen dari Jepang.

Pada arsitektur minimalis biasanya 'membuang' segala hal menjadi sesuatu agar mencapai esensi nilai kesederhanaan, namun memiliki nilai berkualitas sangat tinggi. Detailnya yang rapi, presisi, jujur dan tidak mengada-ada hingga terlihat pada semua bagian bangunan dan ruang.  

Arsitek Amerika Frank Lloyd Wright mengadaptasi beberapa hal yang Zen seperti pintu geser dari desain rumah-rumah tradisional Jepang melalui karya rumahnya tahun 1930-an

Mengacu dari buku “Simon and Schuters's Pocket Guide to Architecture” (1986) oleh Patrick Nuttgens, sejumlah arsitek besar di Eropa pernah mengadakan pertemuan di tahun 1928 dalam Congres Internationaux d'Architecture Moderne (CIAM). Menetapkan bahwa kesepakatan ciri khas arsitektur modern ditandai oleh tiadanya ornamentasi atau hiasan, struktur atap yang rata, dominasi garis-garis persegi panjang, dinding putih dan keberadaan jendela yang besar-besar. 


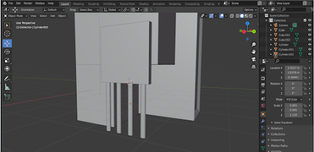
Cara Pembuatan nya

Pertama-tama tambahkan objek cube dengan cara klik Shift + A --> Cube


Kemudian scale ke sumbu x objek cube klik S + X, dan duplikat cube Ctrl + D, pindahkan ke atas


Pindah ke mode edit mode atau klik Tab, lalu pilih Face select, pilih bagian depan and then Tarik bagian yg dipilih dgn klik E

Lalu duplikat cube lagi Ctrl + D, dan pindahkan ke arah tengah, dan scale ke sumbu z atau keatas sampe sedikit melebihi cube diantaranya

Sebelum kita membuat kaca bagian depa, kita apply scale ke semua bentuk terlebih dahulu, lalu kita scale ke dalam bagian depan bangunan dengan cara pilih bangunan lalu insert faces.

Setelah insert faces kita klik move kedalam untuk bagian depan


Lalu tambahkan objek plane ( klik Shift + A -> Mesh -> Plane ), atur posisi plane supaya terlihat di bagian luar samping.



Lalu add modifier atau klik icon kunci inggris dibagian samping kanan, lalu pilih solidify, dan thickness nya atau ketebalan nya ditambah.



Tambahkan sylinder (Shift + A -> Mesh -> Sylinder) lalu scale menjadi kecil, sepert Digambar, lalu buat 3 lagi.



Setelah itu kita buat bagian samping dengan cara tambahkan objek plain dan silinder, sesuaikan ukuran lalu duplikatkan.



Buat jendela dengan cara pilih bagian yang ingin dikedalmkan, Pilih bagian, Tarik ke dalam cara klik bagian kiri mouse

Cara membuat jendela bagian jadi 4 : pilih bagian yg ingin dibuat jendela, lalu kita pisahkan bagian dama dan luar, lalu bagian dalam kita pilih dan klik “subdivide”



Inilah hasil model bangunan nya sebelum di rendering


inilah hasil nya setelah render

















Monday, May 10, 2021

Rangkuman M9

 dalam mendesain web ada beberapa komponen penting untuk mempercantik tampilan web yaitu :

  1. Penggunaan warna yang tepat, karena warna sangat berpengaruh pada tampilan desain. warna memiliki karakteristik sendiri dan dapat mencerminkan suasana tertentu.
  2. Teks yang mudah dibaca, seperti harus menggunakan font tertentu, ukuran tertentu, jenis, dan juga konsistensinya. bertujuan agar teks mudah dibaca oleh user.
  3.  Desain visual yang harmonis, pemilihan image harus sesuai dengan keseluruhan tema dan karakter desain web.
  4. Layout yang simple, layout yang berantakan membuat pengunjung kesulitan dan memerlukan waktu yang lama untuk menemukan sesuatu.
  5. Alur yang mudah dimengerti, layout desain web harus bisa menuntun pengunjung dan mengarahkannya ke sesuatu yang diinginkan sehingga bertujuan untuk bisa dicerna lebih baik oleh pengunjung.
  6. Menu navigasi yang jelas, menu navigasi adalah satu-satunya cara pengunjung berinteraksi dengan website. tidak ada rumus yang mengharuskan dimana menempatkan menu, yang terpenting harus menyatu dengan alur dan layout desain web.

 

ada beberapa ragam layout desain web yang saat ini menghiasi dunia desain web yaitu :

  1. static, contoh : facebook, twitter.
  2. fluid, contoh : Gmail, Yahoo
  3. Responsive, memilki kemampuan berganti layout pada resolusi tertentu.
  4. Responsive-fluid, lebar layout akan menyesuaikan resolusi dan akan berganti layout pada resolusi tertentu.
  5. Horizontal Scrolling, menata konten web kesamping, scroll secara horizontal.
  6. Parallax Scrolling, memiliki kecepatan yang berbeda yang pada saat scroll menimbulkan efek menarik.

format gambar pada web terbagi menjadi beberapa :

  1. PNG
  2. JPG
  3. GIF
  4. BMP

Ada beberapa hal yang harus diperhatikan dalam menerapkan warna. Berikut apa saja yang sebaiknya dilakukan dalam mengkombinasikan warna ke dalam desain website.

  1. Gunakan warna brand
  2. Terapkan psikologi warna
  3. Sesuaikan warna dengan target pasar
  4. Pastikan warna teks kontras dengan background

 

 

User Experience

Adalah Proses meningkatkan kepuasan pengguna (pengguna aplikasi, pengunjung website)dalam meningkatkan kegunaan dan kesenangan yang diberikan dalam interaksi antara pengguna dan produk.

 

User Interface

Adalahdesain antarmuka untuk mesin dan perangkat lunak, seperti komputer, peralatan rumah tangga, perangkat mobile, dan perangkat elektronik lainnya, dengan fokus pada memaksimalkan pengalaman pengguna.

 

Perbedaan UX dan UI

Banyak orang yang salah kaprah bahwa UI sama UX itu adalah suatu hal yang sama. Pada faktanya UX dan UI itu berbeda, namun satu sama lain saling berhubungan.

  •   Pada dasarnya, User Experience adalah tentang “memahami penggunamu”. Tujuan

UX adalah mencari tahu siapa mereka, apa yang mereka capai dan apa cara terbaik

bagi mereka untuk melakukan “sesuatu”. UX berkonsentrasi pada bagaimana sebuah

produk terasa dan apakah itu memecahkan masalah bagi pengguna.

  •   Sedangkan User Interface adalah bagaimana suatu website atau aplikasi yang di

buat terlihat dan berbentuk seperti apa. Hal tersebut mencakup Layout (tata letak),

Visual Design (desain visual) dan Branding.

Saturday, May 1, 2021

Vclass2_Evaluasi Proteksi Data


1.       DBMS memiliki peranan penting dalam Sistem basis data, untuk melakukan proteksi basis data memiliki 4 fungsi untuk proteksi basis data.

 

Soal :  Sebutkan dan jelaskan secara singkat 4 fungsi tersebut ?

Jawab:

1.
SECURITY DATA

Security merupakan suatu proteksi terhadap pengrusakan data dan pemakaian data oleh user yang tidak berwenang. Organisasi harus dapat mengidentifikasi masalah keamanan yang mungkin mengganggu jalan operasional basis data.

Penyalahgunaan basis data dapat dikategorikan sebagai tindakan yang disengaja maupun yang tidak sengaja.

  1. INTEGRITAS DATA

Salah satu karakteristik sistem informasi yang baik adalah kemampuannya memberikan informasi yang akurat dan tepat waktu. Keakuratan informasi hanya dapat diperoleh jika didukung perancangan dan implementasi database yang handal. Integrity di dalam istilah basis data berarti memeriksa keakuratan dan validasi data.

Oleh karena itu database harus menjamin integritas (keutuhan) data yang disimpannya. Harus dijamin agar perubahan terhadap basis data yang dilkaukan user yang berhak tidak menghasilkan ketidakkonsistenan  data. Harus dijamin pula gara database tidak mengalami kerusakan secara sengaja.

Untuk itu dalam database dikenal dengan aturan integritas (integrity constraints) yang mengatur definisi dan modifikasi terhadap database sehinggan menjamin integritas database tersebut.

  1. RECOVERY 

Recovery merupakan suatu proses untuk mengupdate database dengan file Backup yang telah disimpan terakhir kalinya

BACKUP

Backup merupakan proses secara periodik yang mengambil duplikat dari database dan melakukan logging file (dan mungkin juga program) ke media penyimpanan eksternal. DBMS harus memiliki fasilitas backup dengan database recovery-nya dilanjutkan dengan kesalahannya. Dengan menyimpan pada tempat yang aman sehingga jika terjadi kesalahan pada data maka data dapat diambil dari data duplikat yang terakhir.

Selain melakukan backup data penting juga melakukan pen-jurnal-an dimana proses ini menyimpan dan mengatur log file (jurnal) dari semua perubahan yang dibuat oleh database utnuk recovery yang nantinya akan efektif jika terjadinya kesalahan.

 

  1. CONCURRENCY DATA

Konkurensi berarti bahwa sejumlah transaksi diperkenankan untuk mengakses data yang sama dalam waktu yang sama. Hal ini seperti ini menjadi titik perhatian bagi DBMS yang mendukung multiuser. Sehingga diperlukan mekanisme pengontrolan konkurensi. Tujuannya untuk menjamin bahwa transaksi-transaksi yang konkuren tidak saling mengganggu operasi masing-masing.

 


2.       Agar memiliki suatu keamanan yang efektif dibutuhkan kontrol yang tepat. Seorang DBA memegang peranan penting pada sistem basisdata, oleh karena itu DBA harus mempunyai kemampuan dan pengetahuan yang cukup agar dapat mengatur sistem basis data. Keamanan merupakan suatu proteksi terhadap pengrusakan data dan pemakaian data oleh pemakai yang tidak berwenang.

 

Soal : Sebutkan bentuk-bentuk akses yang secara secara sengaja dapat merusak atau merugikan pemilik basisdata ?

 Jawab:

Ada beberapa bentuk-bentuk akses yang secara sengaja dapat merusak atau merugikan pemilik basis data yaitu :

o   SQL injection, yaitu jenis aksi hacking pada keamanan komputer di mana seorang penyerang bisa mendapatkan akses ke basis data di dalam system,

o   Pengambilan data / pembacaan data oleh pihak yang tidak berwenang,

o   Pengubahan data oleh pihak yang tidak berwenang,

o   Penghapusan data oleh pihak yang tidak berwenang,

o   Pencurian backup database.



3.       Agar memiliki suatu keamanan yang efektif dibutuhkan kontrol yang tepat. Seorang DBA memegang peranan penting pada sistem basisdata, oleh karena itu DBA harus mempunyai kemampuan dan pengetahuan yang cukup agar dapat mengatur sistem basis data. Keamanan merupakan suatu proteksi terhadap pengrusakan data dan pemakaian data oleh pemakai yang tidak berwenang.

 

Soal : Untuk melindungi basis data, jelas level-level pengamanan basis data yang harus dilakukan.

 Jawab:

Level-level pengamanan basis data yang harus di lakukan terbagi atas 4 bagian, yaitu :

1)      Fisikal : Adalah lokasi-lokasi dimana terdapat sistem komputer haruslah aman secara fisik terhadap serangan perusak.

2)      Manusia : Adalah wewenang pemakai harus dilakukan dengan berhati-hati untuk mengurangi kemungkinan adanya manipulasi oleh pemakai yang berwenang.

3)      Sistem Operasi : Merupakan kelemahan pada Sistem Operasi ini memungkinkan pengaksesan data oleh pihak tak berwenang, karena hampir seluruh jaringan sistem database menggunakan akses jarak jauh.

4)      Sistem Database : Adalah pengaturan hak pemakai yang baik

 


4.       Agar memiliki suatu keamanan yang efektif dibutuhkan kontrol yang tepat. Seorang DBA memegang peranan penting pada sistem basisdata, oleh karena itu DBA harus mempunyai kemampuan dan pengetahuan yang cukup agar dapat mengatur sistem basis data. Keamanan merupakan suatu proteksi terhadap pengrusakan data dan pemakaian data oleh pemakai yang tidak berwenang.

 

 Soal :  Jelaskan bentuk-bentuk otoritas user terhadap data yang disimpan dalam table/relasi

basis data

 

Jawab:

Ada 6 bentuk-bentuk otoritas terhadap data yang tersimpan dalam table/relasi basis data, yaitu:

1)      Relasi, yaitu pengguna diperbolehkan atau tidak diperbolehkan mengakses langsung suatu relasi.

2)      View, yaitu pengguna diperbolehkan atau tidak diperbolehkan mengakses data yang terapat pada view.

3)      Read Authorization, yaitu pengguna diperbolehkan membaca data, tetapi tidak dapat memodifikasi.

4)      Insert Authorization, yaitu pengguna diperbolehkan menambah data baru, tetapi tidak dapat memodifikasi data yang sudah ada.

5)      Update Authorization, yaitu pengguna diperbolehkan memodifikasi data.

6)      Delete Authorization, yaitu pengguna diperbolehkan menghapus data.

Monday, April 26, 2021

Perbandingan 2 Film dari Sudut Pandang Sound Effect, Animasi, dan Resolusi

 Film 1: A Quiet Place



A Quiet Place adalah film horror dan thriller yang bertahan hidup dari makhluk yang menginvasi bumi di masa depan. film ini dipenuhi kesunyian dan ketegangan yang bisa mengagetkan sewaktu-waktu. mereka harus hidup dalam suasanya yang sunyi, jika bersuara sedikit akan ada makhluk yang memburu.

efek suara : dari segi efek suara ga perlu diraguin lagi, meski hanya 40% nada atau musik yang diperdengarkan tapi film ini sukses bikin penonton tegang sepanjang film. karena kesunyian nya.

animasi : dari segi animasi tidak banyak yang ditampilkan, karena film survival maka hanya makhluk asing nya yang memakai animasi dan CGI.

resolusi : film ini direkam menggunakan kamera yang super canggih, salah satunya Arifflex 235 camera yang digunakan banyak film hollywood terbaik seperti Mission Impossible: Fallout. jadi resolusi ini sudah pasti Full HD.


Film 2: COCO



COCO adalah film bergenre animation atau film kartun. menceritakan tentang si miguel seorang anak laki-laki yang memliki antusias dalam bermusik. ia tinggal di sebuah desa meksiko, keluarganya sangat membenci musik. miguel berusaha keras menjadi seperti idola nya yaitu Ernesto de la crus penyanyi legendaris idolanya. dia bersikeras meniru idolanya, akan tetapi tanpa sengaja dia malah masuk ke tanah kematian, dan menjadi setengah mati dan setengah hidup.

efek suara : karena film ini adalah film musical, maka efek suara yang dipakai sangat banyak seperti alunan musik, alat musik, dan juga lagu yang dibawakan sangat merdu. membuat serasa di dalam film itu.

animasi : karena film animasi, maka semua yang berada di film adalah animasi. entah animasi hanya 2d atau 3d. karakternya juga animasi yang dibuat melalui gambar.

resolusi : pengambilan latar pada animasi juga mempengaruhi resoulusi, tidak diragukan lagi perusahaan disney ketika membuat animasi, maka resolusi nya pasti sangat bagus. terkesan hidup. FullHD.

Monday, April 19, 2021

Kesimpulan dari Kelompok 4 & 7

 Kelompok 4

kelompok ini mendesain rumah dengan memakai tema modern, tipe rumah yang dibuat adalah modern minimalis. desain nya yang terkesan sedikit dan sederhana tetapi terlihat seperti estetik. warna yang dipakai cenderung tidak banyak, karena menggunakan konsep minimalis maka dalam pewarnaan hanya menggunakan 2-3 warna saja. kelompok ini menggunakan aplikasi 3D Blender.

Kelompok 7

serupa dengan kelompok 4, kelompok ini mendesain rumah memakai tema modern akan tetapi tipe rumah yang dibuat adalah modern classic. minimalis dan klasik sangat berbeda, jika minimalis menggunakan 2-3 warna maka klasik menggunakan texture yang agak pudar atau juga menggunakan texture seperti kayu,dsb. Kelompok ini menggunakan aplikasi Sketch-up, untuk penambahan tangga masuk ke components, untuk texture dinding nya memakai materials. 

kesimpulan nya lebih mudah dan enak menggunakan sketch up, karena membuat tangga dan mengganti texture sangat lah mudah dan simpel.

postest_vc1_3IA02_54418761_MuhammadMuftiAzima


a)      Sebutkan 6 tahap  perancangan basis data

Proses perancangan database terdiri dari 6 tahap:

Tahap 1, Pengumpulan data dan analisis.

Tahap 2, Perancangan database secara konseptual.

Tahap 3, Pemilihan DBMS.

Tahap 4, Perancangan database secara logika (data model mapping)

Tahap 5, Perancangan database secara fisik.

Tahap 6, Implementasi Sistem database.

 

b)      Manakah dari 6 tahap tersebut sebagai aktifitas utama dalam proses      perancangan basis data ? Mengapa ?

·         Perancangan database secara konseptual.

·         Perancangan database secara logika (data model mapping)

·         Perancangan database secara fisik.

Karena suatu database yang merupakan hasil dari tahap 1 dan menghasilkan sebuah conceptual database schema pada DBMS-independent model data tingkat tinggi seperti EER (Enhanced Entity Relationship) model.setelah itu skema konseptual ditransformasikan dari model data tingkat tinggi yang digunakan pada tahap 2 ke dalam model data dari model data dari DBMS yang dipilih pada tahap 3.

 

c)       Mengapa perancangan skema dan aplikasi dilakukan secara parallel ?

Karena aktifitas pertama yaitu desain skema konseptual, menentukan kebutuhan data yang dihasilkan pada tahap 1 dan menghasilkan skema basis data konseptual. Aktifitaskedua, desain transaksi dan aplikasi, menentukan analisa aplikasi basis data pada tahap1 dan menghasilkan spesifikasi level tinggi untuk aplikasi tersebut.

 

d)      Mengapa digunakan model data implementation-independent selama perancangan skema konseptual ?

Skema konseptual tidak tersedia sebagai deskripsi stabil dari isi basis data. Pemilihan DBMS dan keputusan desain dapat berubah tanpa mengubah skema konseptual DBMS-independent.

 

e)      Mengapa diperlukan koleksi (Pengumpulan data) dan analisa kebutuhan?

Karena ini suatu tahap dimana kita melakukan proses indentifikasi dan analisa kebutuhan-kebutuhan data dan ini disebut pengumpulan data dan analisa. Untuk menentukan kebutuhan-kebutuhan suatu sistem database, kita harus mengenal terlebih dahulu bagian-bagian lain dari sistem informasi yang akan berinteraksi dengan sistem database, termasuk para user yang ada dan para useryang baru beserta aplikasi-aplikasinya. Kebutuhan-kebutuhan dari para user dan aplikasi-aplikasi inilah yang kemudian dikumpulkan dan dianalisa.

pretest_vc1_3IA02_54418761_MuhammadMuftiAzima

Jelaskan mengapa perancangan basis data merupakan micro life cycle dari perancangan sistem informasi?

Sebuah sistem database merupakan komponen dasar sistem informasi organisasi yang lebih besar. Oleh karena itu siklus hidup aplikasi database berhubungan dengan siklus hidup sistem informasi. Siklus kehidupan sistem informasi merupakan macro lifecycle sementara itu siklus kehidupan database merupakan micro lifecycle. Aktifitas-aktifitas yang berhubungan dengan database sebagai micro life cycle dan termasuk fase-fasenya diantaranya : system definition, design, implementation, loading atau data conversion, application conversion, testing dan validation, operation, monitoring dan maintenance.

Wednesday, April 14, 2021

Analisa Jurnal Desain Pemodelan Grafik

Tugas kali ini menganalisis jurnal yang berjudul " AUGMENTED REALITY DALAM APLIKASI PENGENALAN MONUMEN MENGGUNAKAN UNITY-3D"

ABSTRAK 

Salah satu teknologi yang sudah banyak digunakan yaitu Augmented Reality (AR). Dalam penelitian ini penulis membahas sebuah aplikasi Augmented Reality yang berkaitan dengan dunia pendidikan. Salah satu peran AR dalam dunia pendidikan yaitu pada proses peningkatan minat belajar. Sifat dari AR ini adalah membantu pengguna agar lebih mudah mengenal suatu objek atau benda dalam bentuk 3D, akan tetapi masih banyak orang awam yang belum mengetahui batasan-batasan dalam penggunaan AR. Untuk mendukung hal tersebut maka dibutuhkan aplikasi Augmented Reality yang mampu memberikan dukungan pada proses penelitian yang tepat. Proses penelitian AR ini dengan cara menggunakan tabel blackbox yang meliputi pengecekan tombol, jarak kamera, sudut, pencahayaan, putaran, oklusi, dan perangkat. Melihat permasalahan yang terjadi, penulis merancang sebuah aplikasi Augmented Reality dengan menggunakan metode waterfall. Penelitian dilakukan dengan mencari jarak minimum jangkauan kamera, sudut minimum jangkauan kamera, minimum intensitas cahaya terhadap marker pada tiga perangkat android yang akan menentukan alternatif yang optimal.


AR (Augmented Reality) 

Augmented reality merupakan upaya penggabungan dunia nyata dengan dunia virtual yang dibuat melalui komputer sehingga batas antara keduanya sangat tipis. Dengan teknologi Augmented Reality kita dapat menyisipkan suatu informasi tertentu ke dalam dunia maya dan menampilkannya di dunia nyata dengan bantuan perlengkapan seperti webcam, komputer, HP, android, maupun kacamata khusus. 


Metodologi Penelitian 

Adapun metode yang digunakan yaitu mengguanakan metode SDLC (System Development Life Cycle) dengan model Waterfall. Dimana berisi rangkaian aktivitas proses yang teratur dan disajikan dalam proses yang terpisah, seperti spesifikasi kebutuhan, implementasi desain perangkat lunak, uji coba dan sebagainya 


Implementasi Sistem

Penulis melakukan pemfokusan pada pembuatan komponen dan fitur-fitur yang ada pada aplikasi edukasi pengenalan jenis monumen menggunakan teknik 3D. Penulis mengimplementasikan aplikasi yang telah dibangun dengen menggunakan data-data sehingga peneliti mengetahui apakah sistem tersebut bekerja secara maksimal sesuai dengan yang diharapkan.

Analisis dan Uji Coba 

Sistem Uji coba dilakukan untuk mengetahui kelemahan dan kesalahan sebuah sistem yang telah dibuat sehingga dapat dikembangkan lebih lanjut untuk menjadi sebuah sistem dan aplikasi yang layak digunakan untuk tipe handphone yang sistem operasinya android. Pengujian yang nantinya dilakukan adalah pengisian blackbox untuk menguji keakuratan penelitian. 

Untuk mendukung aplikasi edukasi berbasis android, perlu adanya dukungan hardware maupun software yang memadai, sehingga pembangunan aplikasi yang akan dilakukan dapat menghasilkan aplikasi yang sesuai dengan kebutuhan yang ada. Berikut kebutuhan yang nantinya perlu sebagai pendukung :

  •  Kebutuhan hardware (perangkat keras) Adapun perangkat keras yang dibutuhkan dalam aplikasi yang yang dibangun dan diimplementasikan pada smartphone android sebagai berikut : 
        1) Processor Intel(R) Core i3-6100U (2.3 GHz, 3MB L3 Chace) 
        2) RAM 2.GB DDR4 Memory 
        3) Harddisk 500GB 
        4) NVIDIA GeForce 940MX 2GB VRAM

  • Kebutuhan software (perangkat lunak) Perangkat lunak yang digunakan dalam pembuatan dan pengujian aplikasi edukasi pengenalan monumen ini yaitu :
        1) Sistem operasi Microsoft windows 10 
        2) Unity-3D 
        3) Blender 
        4) Vuforia 
        5) Android Studio

Saran
Karena keterbatasan ilmu dan biaya yang tidak seberapa maka untuk tahap pengembangan selanjutnya ada beberapa hal yang menurut penulis perlu untuk ditambahkan ke aplikasi tersebut, antara lain : 
1. Menambahkan objek penelitian yang lain. 
2. Penambahan perangkat platform untuk sistem operasi yang lain. 
3. Penambahan animasi pada objek 3D yang ditampilkan. 


DAFTAR PUSTAKA 
Azuma. 1997. “A Survei of Augmented Reality”. Presence: Teleoprators and Virtual Environments 
Imam. 2008. “Proses Pemodelan Software Dengan Metode Waterfall dan Extreme Programming: Studio Perbandingan”. Jogja : Universitas Gadjah Mada
Kristanto. 2004. “Rekayasa Perangkat Lunak (Konsep Dasar)”. Yogyakarta: Gava Media 
Romi. 2003. “Pengantar Unified Modelling Language (UML)”. 
Sholiq. 2006. “Pemodelan Sistem Informasi Berorientasi Objek dengan UML”. Yogyakarta: Graha Ilm


Thursday, April 8, 2021

Karakter Desain Poster


Poster ini memakai background berwarna hitam yang artinya berani. berani dalam mencoba dan tidak takut gagal. lalu garis putus melambangkan kesan gerak dan gelisah.

Pada bagian nama Mufti Azima terdapat logo sayap, ini melambangkan bahwa saya berkeinginan terbang setinggi-tinggi nya dan bintang artinya saya ingin menjadi bintang di masa depan nanti.

logo pulau indonesia melambangkan bahwa saya tinggal disana. logo kalender tanggal lahir saya. kemudian terdapat logo toga yang berbentuk persegi dan sudut-sudutnya dimaksudkan agar saya dituntut untuk berpikir rasional dan menilai segala sesuatu dari berbagai sudut pandang.

logo laptop melambangkan jurusan saya yaitu teknik informatika, karena ti dikenal dengan teknologi. dan terakhir logo gitar, bola, dan mic melambangkan hobi saya.

Monday, March 29, 2021

Self Promotion Poster (Poster Promosi Diri)




gambar diatas adalah poster pengenalan dan promosi dari saya, Mufti Azima. saya mendesain poster tersebut menggunakan aplikasi canva. canva adalah aplikasi desain grafis berbasis web dan juga aplikasi. karena penggunaannya tidak terlalu sulit dan juga fiturnya banyak sekali, alhasil saya menggunakan canva. 

cara membuatnya pertama saya beri tulisan Mufti Azima, lalu saya tambahkan logo sayap dan bintang, kenapa sayap ? karena saya akan menerbangkan impian saya setinggi-tinggi nya, dan bintang karena berharap impian saya terwujud dan menjadi bintang di masa depan.

lalu saya menambahkan peta indonesia karena saya tinggal di sini. lalu ada tempat dan tanggal lahir.

setelah itu saya kasih status dan hobi. status saya menggunakan logo toga untuk menandakan saya mahasiswa gunadarma. dan logo laptop sebagai jurusan yg saya ambil yaitu teknik informatika.

disitu ada logo bola, gitar, dan nada yang melambangkan hobi saya yaitu bermain sepakbola dan bermain musik.

terakhir ada keahlian yang saya miliki.

Monday, March 22, 2021

Tugas 1 Desain Pemodelan Grafik

  1. 1.     Manajemen Memori 

      Manajemen Memori adalah salah satu bagian sistem operasi yang mempengaruhi dalam menentukan proses mana yang diletakkan pada antrian. Manajemen memori DOS merupakan mekanisme pengaturan memori pada sistem operasi DOS

    Ada beberapa macam jenis memori diantaranya :

    - Memori Kerja

    • ROM/PROM/EPROM/EEPROM

    • RAM

    • Cache memory



    - Memori Dukung

    · Floppy, harddisk, CD, dll



    Terdapat 2 (dua) manajemen memori yaitu :

     

    a. Manajeman memori statis

    Dengan pemartisian statis, jumlah, lokasi dan ukuran proses dimemori tidak beragam sepanjang waktu secara tetap.

     

    b. Manajemen memori dinamis

    Dengan pemartisian dinamis , jumlah, lokasi dan ukuran proses dimemori dapat beragam sepanjang waktu secara dinamis.

     

    Manajemen Memori Berdasarkan Alokasi memori Terdapat 2 (dua) cara menempatkan informasi ke dalam memori kerja, yaitu:

    a. Alokasi Memori Berurutan (Contiguous Allocation)

    Pada alokasi memori berurutan, setiap proses menempati satu blok tunggal lokasi memori yang berurutan.

     

    b. Alokasi Memori Tak Berurutan (Non Contiguous Allocation)

    Program/proses ditempatkan pada beberapa segmen berserakan, tidak perlu saling berdekatan atau berurutan. Biasanya digunakan untuk lokasi memori maya sebagai lokasi page-page.

     

    Fungsi Manajemen Memori :

    1.Mengelola informasi memori yang dipakai dan tidak dipakai.

    2.Mengalokasikan memori ke proses yang memerlukan.

    3.Mendealokasikan memori dari proses yang telah selesai.

    4.Mengelola swapping antara memori utama dan disk.

    2.      Perangkat Keras dan Lunak

    Definisi Perangkat Keras

    Hardware atau Perangkat keras yaitu semua bagian fisik dari computer yang dapat dilihat dan diraba atau disentuh. Perangkat keras dibagi menjadi beberapa bagian, yaitu input, output, penyimpanan data, penulisan data, dan unit proses (CPU)

    Definisi Perangkat Lunak

    Software atau Perangkat lunak yaitu suatu program yang digunakan untuk mengatur kerja hardware agar dapat berjalan sebagaimana fungsinya. Hardware tidak dapat digunakan oleh pengguna tanpa ada bantuan dari software.

     

    Komponen Perangkat Keras

    ·        Input Device (unit masukan) :

    o   Keyboard

    o   Mouse

    o   Microphone

    o   Scanner

    ·        Unit Pemrosesan

    o   RAM Memory

    o   Processor

    o   Motherboard

    ·        Output Device (unit keluaran)

    o   Monitor

    o   Printer

    o   Scanner

    ·        Unit Penyimpanan

    o   Hardisk

    o   Floppydisk

    o   CD-R

     


     

    Komponen dan Perangkat Lunak

    ·        Sistem Operasi

    ·        Program Aplikasi

    ·        Bahasa Pemrograman

     

     

    3.      GUI

    Apa itu GUI?

    GUI atau Graphical User Interface adalah suatu sistem yang membuat para pengguna atau user memapu berinteraksi dengan suatu perangkat komputer yang digunakan oleh si user tersebut. GUI sendiri dapat dikendalikan menggunakan beberapa macam alat input, seperti mouse, keyboard, touchscreen, dan lain sebagainya.

     

    Fungsi GUI

    Secara sederhana fungsi GUI adalah mempermudah user menggunakan sebuah software dalam komputer. Karena GUI mempermudah user dengan satu klik bisa menampilkan sebuah aplikasi, bukan lagi dengan cara mengetiknya.

     

    Contoh GUI

    1.Windows (Microsoft)

    2. Unix

    3. Linux

     

    Widget GUI :

    – Box field
    – Table field
    – Button
    – Radio field
    – Toggle field
    – Bar field
    – Scroll bar
    – Slide ba
    r


     

    4.      Review Software/Aplikasi Design Grafis

     


    Pada kali ini saya akan mereview aplikasi desain grafis yang saya gunakan. Disini saya menggunakan aplikasi Canva.

    Canva adalah sebuah tools untuk desain grafis yang menjembatani penggunanya agar adapat dengan mudah merancang berbagai jenis desain kreatif secara online. Mulai dari mendesain kartu ucapan, poster, brosur, infografik, hingga presentasi. Canva saat tersedia dalam beberapa versi, web, iPhone, dan Android.

    Canva juga termasuk kedalam aplikasi design grafis karena dapat mengubah dan membuat suatu objek dan dapat mengelola objek menjadi karya design.

     

    Spek minimum untuk menggunakan Canva



    Karena canva aplikasi berbasis web, jadi jika di computer maka kita dapat mengakses aplikasi ini ke web (canva.com), tetapi ada syarat minimum untuk mengakses web nya yaitu;

    ·        update versi paling terakhir di perangkat, pastikan JavaScript di aktifkan.

    ·        Support pada browser :

    o   Google Chrome

    o   Mozilla Firefox

    o   Safari (Iphone)

    o   Microsoft Edge

    ·        Untuk iPhone dan iPad aplikasi mobile, system operasi harus iOS 10 atau lebih tinggi dari versi ini. Dan juga minimum kapasitas memori nya harus 150MB.

    ·        Untuk Android aplikasi, system operasi yg digunakan minimal harus 4.1 (Jellybean) atau lebih tinggi versinya.


Sumber Pustaka :